Background
House Icon Arrow Icon
Governance
We are fully committed to sustainability and place a strong emphasis on sustainability governance. We embody sustainability as one of our core values and push the boundaries of our sustainable development continuously.
Rounded Highlight Image

Sustainability Governance

We integrate sustainability as a fundamental principle across the Group, reinforcing our aspiration to create both short-term and long-term value for all stakeholders.

Our sustainability governance transcends environmental compliance and involves a holistic approach that considers social, economic and environmental dimensions, to build a more sustainable and resilient society.

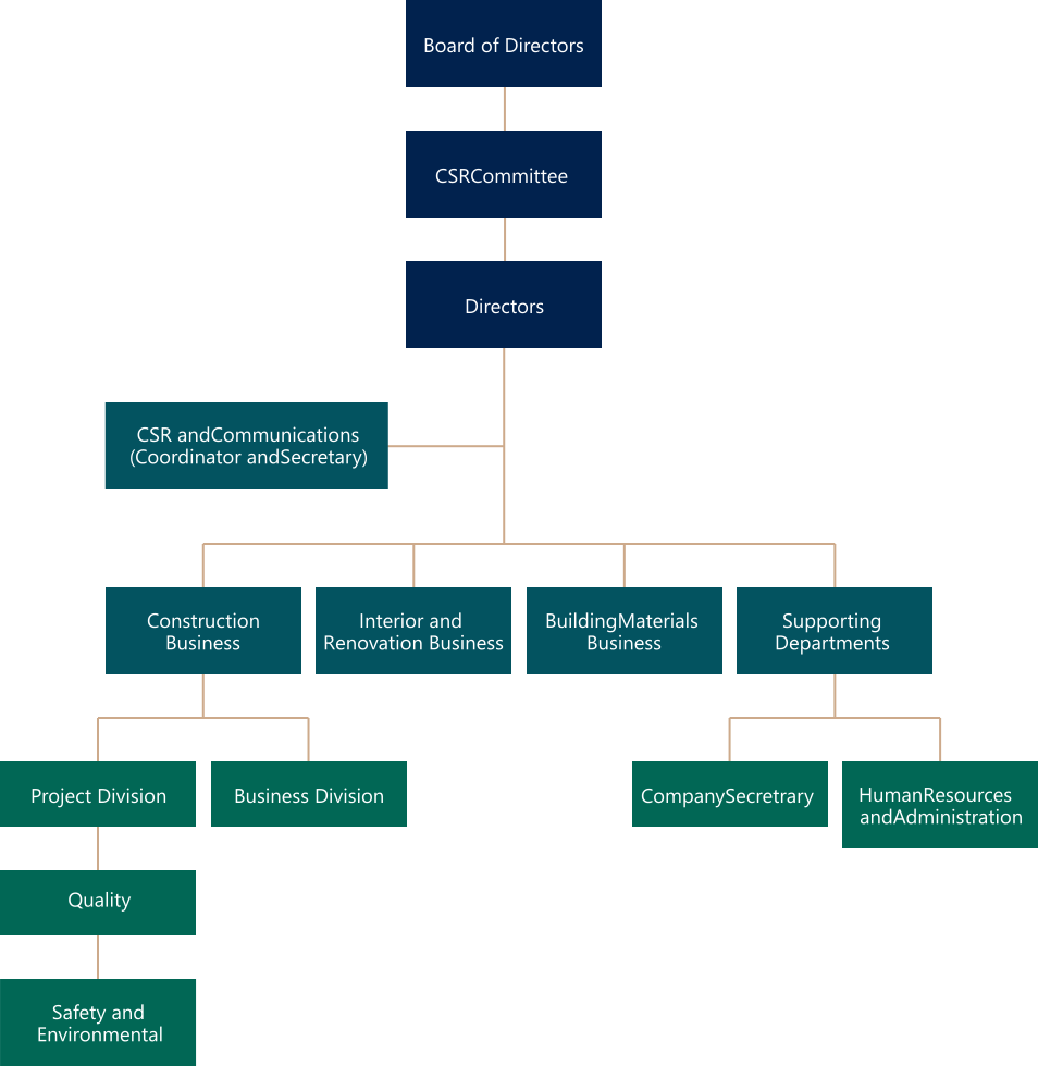
CSR and Sustainability Governance Structure

Our sustainability governance structure is purposeful and robust, enabling an effective flow of information throughout the Group, between management, functions and business units.

Governance Structure

Group Policies

Our sustainability governance structure is purposeful and robust, enabling an effective flow of information throughout the Group, between management, functions and business units.

Board Statement on Sustainability

Board Statement
Environmental

Integrated (Quality and Environmental) Management System Policy

Energy Management System Policy

Green Procurement Policy

Environmental
Social

CSR and Sustainability Policy Statement

Integrated (Quality and Environmental) Management System Policy

Integrated (Quality and Environmental) Management System Policy

Crisis Management Policy Statement

Occupational Safety and Health Policy

No Alcohol and Drug Policy

Anti-smoking Policy

Information Technology Policy

Board Statement
Governance

Code of Conduct

Shareholders Communication Policy

Whistleblowing Policy

Internal Audit Policy

Crisis Management Policy Statement

Environmental
Reports